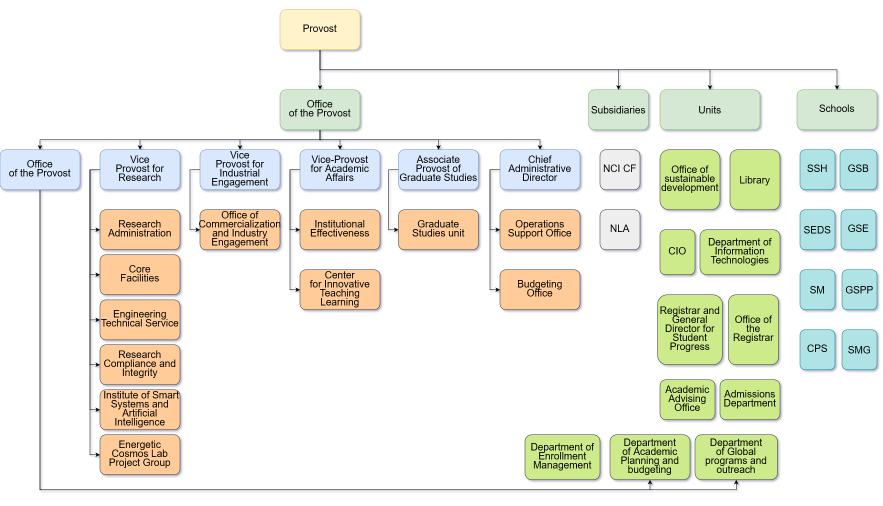
The Office of the Provost provides institutional support for the development, review, and implementation of academic policies and educational initiatives that advance enhancements in learning and teaching experiences.
In particular, the scope of the Office’s efforts encompasses:
Prof. Sadiq is a world-renowned researcher and academic leader whose research in asset management of water supply systems, environmental risk analysis, and lifecycle assessment of the built environment has earned international acclaim. His 800
Show full
Hide
The vice-provost for academic affairs assists the provost in carrying out his responsibilities for academic matters (academic planning, learning and teaching, integrating research into teaching). Doctor Loretta O’Donnell was appointed to this post
Show full
Hide
Professor Bakenov holds a Doctor of Engineering in Chemical Engineering from the Tokyo Institute of Technology, a Ph.D. in Physical Chemistry from the Kazakh National Academy of Science, and an M.Sc. in Chemistry from Al-Farabi Kazakh National
Show full
Hide
Doctor Sagintayeva (Ph.D., Ablai Khan Kazakh University of International Relations and World Languages) is a person who started her professional career from being a faculty at M. H. Dulati Taraz State University. Dr. Sagintayeva was a Vice-Rector
Show full
Hide
Doctor Luis Ramón Rojas-Solórzano is a visionary, strategic, and proactive academic leader who has built a successful career in higher education for more than 30 years. He got his Ph.D. in mechanical engineering in 1997 at Carnegie Mellon
Show full
Hide
.png)